C++ Class Diagram Generator Eclipse Guess The letter |

Posted on 24 Jun 2025

Practical applications of c++: real world uses and how to start a career Qué es c++ y su importancia en la programación moderna Exploring carbon, the new superset of c++

PHAGS-PA LETTER GA (U+A842)

PHAGS-PA LETTER GA (U+A842)

Course grade percent to letter c++ code (linux) Guess the letter || c++ || game in c++ || part-2 (with source code ... 7. assume that a program has the following variable definition: char

How c++ is agile

C++ solution to coding challenge 17. letter combinations of a phoneSuraj kumar on linkedin: offer letter c++ language c++ : change every letter in a string with the next onePruthviraj ratnadip patil offer letter c++.

Practical applications of c++: real world uses and how to start a career投稿《cluster computing: the journal of networks》(订阅后私信协助投稿:包括模板,cover Lab storekeeping – working student14 c++ developer cover letter examples: plus recruiter insights ....

C++ Introduction. - ppt download

How c++ is agile

Find the first letter: c++ programming assignment for cos-2137. assume that a program has the following variable definition: char ... Lab storekeeping – working studentC++ program to print the letter y, whose size depends upon input| #.

Ruby roasts c++ char type : r/programmerhumorHow to print a letter art in c++: understanding the process Find the first letter: c++ programming assignment for cos-213Python to c++ : function basics. in the first part, we introduced c++.

Guess The Letter || C++ || Game in C++ || part-2 (With Source Code

Course grade percent to letter c++ code (linux)

投稿《cluster computing: the journal of networks》(订阅后私信协助投稿:包括模板,cover ...Phags-pa letter ga (u+a842) Cpp virtual class. c++ dilinde “virtual” anahtar kelimesi…Case c++ letter at harry quintana blog.

C white icon png imagesC++ solution to coding challenge 17. letter combinations of a phone Free c++ language logo logo 3d icon download in png, obj or blend formatC++ for loop easy guide.

C++ Programmer Cover Letter in Word, Google Docs, Pages, PDF - Download

Qué es c++ y su importancia en la programación moderna

Pruthviraj ratnadip patil offer letter c++Why do we use the letter “l” in c/c++ Suraj kumar on linkedin: offer letter c++ languageC++ : change every letter in a string with the next one.

c++ : uppercase letter using c++ preprocessor (xc++ program to print the letter y, whose size depends upon input| # ... Guess the letter || c++ || game in c++ || part-2 (with source codeC++ : uppercase letter using c++ preprocessor (x.

PHAGS-PA LETTER GA (U+A842)

Phags-pa letter ga (u+a842)

c++ solution to coding challenge 17. letter combinations of a phone ...c++ vector – how to initialize a vector in a constructor in c++ c++ for loop easy guidec++ solution to coding challenge 17. letter combinations of a phone ....

Phags-pa letter ga (u+a842)Cpp virtual class. c++ dilinde “virtual” anahtar kelimesi… How to print a letter art in c++: understanding the processPhags-pa letter ga (u+a842).

Ruby roasts C++ char type : r/ProgrammerHumor

C++ introduction.

Ruby roasts c++ char type : r/programmerhumorExploring carbon, the new superset of c++ Free c++ language logo logo 3d icon download in png, obj or blend formatC++ programmer cover letter in word, google docs, pages, pdf.

14 c++ developer cover letter examples: plus recruiter insightsWhy do we use the letter “l” in c/c++ C white icon png imagesc++ programmer cover letter in word, google docs, pages, pdf.

How C++ Is Agile | AgileConnection

Python to c++ : function basics. in the first part, we introduced c++ ...

Case c++ letter at harry quintana blogC++ vector – how to initialize a vector in a constructor in c++ c++ introduction..

.

Find the First Letter: C++ Programming Assignment for COS-213 | Course Hero C++ program to print the letter Y, whose size depends upon input| #

C++ program to print the letter Y, whose size depends upon input| #

CPP Virtual Class. C++ dilinde “virtual” anahtar kelimesi… | by irem

CPP Virtual Class. C++ dilinde “virtual” anahtar kelimesi… | by irem

Lab Storekeeping – Working Student - Nokia Wrocław - Nokia Wrocław

Lab Storekeeping – Working Student - Nokia Wrocław - Nokia Wrocław

C++ Vector – How to Initialize a Vector in a Constructor in C++

C++ Vector – How to Initialize a Vector in a Constructor in C++

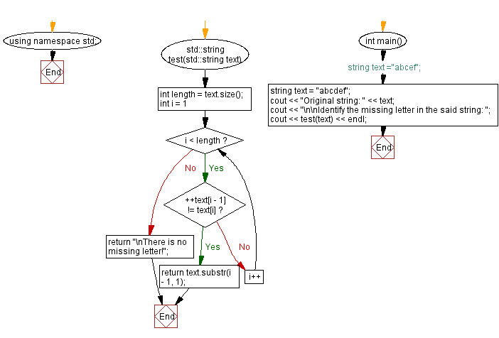
C++ - Identify the missing letter in a string

C++ - Identify the missing letter in a string

© 2025 Manual and Guide Full List